【工作动态】名单公布 | 汕尾市文化馆2025年暑期公益培训班学员录取名单公布!
2025-07-31 11:10 来源:
汕尾市文化馆
发布机构:汕尾市华侨管理区 |
【字体: 】打印 | 分享到: |

本部培训点学员名单
分教点学员名单
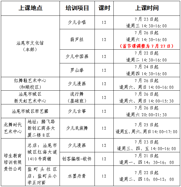
课程表

学员须知
参加公益培训者,须按时参加课程,无故弃课空额,连续缺课2次以上,将视为自动放弃培训资格;
公益培训班只为学员提供师资、场地、教学设施设备,培训中所需的学习用品、器材、服装等,由学员自备,个别课程会统一购置学习用品;
学员在培训期间,请自觉遵守文化馆各项规章制度,服从安排;保护馆内公共财产,如有损坏需照原价赔偿;参加艺术机构培训的学员,请自觉遵守规章制度,配合管理;
鉴于本馆的公益培训项目属非营利、自愿参与性质,参与者需自行承担活动中的潜在风险及责任。少儿学员培训期间须有家长陪同,确保学员安全;
若遇特殊情况(如恶劣天气等)需对课程安排进行适当调整,敬请理解并支持与配合我馆工作。
关联稿件:
相关附件:
扫一扫在手机打开当前页
【】【】

您现在所在的位置 :
2025-07-31 11:10