市疫情防控指挥部办公室5号公告(即日起全市暂停公众聚集性活动)-电玩城下载

您现在所在的位置 : 电玩城下载 > 汕尾市华侨管理区 > 政务信息 > 政府公告 > 政务公告
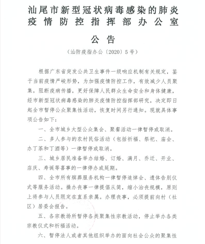
市疫情防控指挥部办公室5号公告(即日起全市暂停公众聚集性活动)
2020-02-02 09:44          来源: 本网讯          发布机构:汕尾市华侨管理区 【字体:   】打印 分享到:

5(1).jpg5(2).jpg

关联稿件:
相关附件:
扫一扫在手机打开当前页
【】【】

您访问的链接即将离开“汕尾市华侨管理区门户”网站,是否继续?

网站地图